公开时间:2022年9月2日
目 录
一、基本职能及主要工作......................................................................................4
第二部分 2021年度部门决算情况说明..............................................................................16
一、 收入支出决算总体情况说明..............................................................................16
二、 收入决算情况说明......................................................................................16
三、 支出决算情况说明......................................................................................17
四、财政拨款收入支出决算总体情况说明.......................................................................17
五、一般公共预算财政拨款支出决算情况说明...................................................................18
六、一般公共预算财政拨款基本支出决算情况说明...............................................................24
七、“三公”经费财政拨款支出决算情况说明...................................................................24
八、政府性基金预算支出决算情况说明.........................................................................26
九、 国有资本经营预算支出决算情况说明......................................................................26
十、 其他重要事项的情况说明................................................................................26
2021年遂宁市卫生健康委员会部门整体绩效评价报告.............................................................34
遂宁市卫生健康委员会2021年考务工作经费绩效自评的报告.......................................................49
一、收入支出决算总表.......................................................................................55
四、财政拨款收入支出决算总表...............................................................................55
五、财政拨款支出决算明细表.................................................................................55
六、一般公共预算财政拨款支出决算表.........................................................................55
七、一般公共预算财政拨款支出决算明细表.....................................................................55
八、一般公共预算财政拨款基本支出决算表.....................................................................55
九、一般公共预算财政拨款项目支出决算表.....................................................................55
十、一般公共预算财政拨款“三公”经费支出决算表.............................................................55
十一、政府性基金预算财政拨款收入支出决算表.................................................................55
十二、政府性基金预算财政拨款“三公”经费支出决算表.........................................................55
十三、国有资本经营预算财政拨款收入支出决算表...............................................................55
十四、国有资本经营预算财政拨款支出决算表...................................................................55
第一部分 部门概况
一、基本职能及主要工作
(一)主要职能
1.组织拟订全市卫生健康政策。负责拟定全市卫生健康事业发展政策措施、规划并组织实施。统筹规划全市卫生健康资源配置。制定并组织实施推进卫生健康基本公共卫生服务均等化、普惠化、便捷化和公共资源向基层延伸政策措施。
2.牵头推进全市深化医药卫生体制改革,研究提出深化改革政策措施建议。牵头负责全市分级诊疗、现代医院管理、综合监管等基本医疗卫生制度建设。制定并组织实施推动卫生健康公共服务提供多元化、方式多样化的政策措施。
3.制定并组织落实全市疾病预防控制规划、免疫规划以及严重危害人民健康的艾滋病等重大传染病、寄生虫病、地方病等公共卫生问题的干预措施。负责全市卫生应急工作,组织指导全市突发公共卫生事件预防控制和各类突发公共事件的医疗卫生救援。按照权限发布传染病疫情信息、突发公共卫生事件应急处置信息。依照国家检疫传染病和监测传染病目录,参与开展检疫检测工作。
4.贯彻实施中医药发展规划和技术规范,负责中医医疗机构的监督管理,促进中医药资源的保护、开发和合理利用。
5.贯彻落实国家应对人口老龄化政策措施。负责推进老年健康服务体系建设和医养结合工作。承担市老龄工作委员会日常工作。
6.贯彻落实国家药物政策和国家基本药物制度。开展药械使用监测、临床综合评价和短缺药品预警,组织执行国家药典和国家基本药物目录,落实基本药物使用的政策措施。按照国家和省相关要求会同有关部门制定和实施食品安全风险监测计划。依法开展食品安全企业标准备案。
7.负责职责范围内的职业卫生、放射卫生、环境卫生、学校卫生、公共场所卫生、饮用水卫生等公共卫生的监督管理。负责传染病防治督导,健全卫生健康综合监督体系。
8.负责全市医疗机构的监督管理,制定医疗机构、医疗服务行业管理办法并组织实施。会同有关部门实施卫生健康专业技术人员资格标准。组织实施医疗服务规范、卫生健康专业技术人员执业规则和服务规范。
9.负责全市计划生育管理和服务工作。开展人口检测预警,研究提出人口与家庭发展相关政策建议,贯彻落实计划生育政策。
10.指导县(区)卫生健康工作。指导基层医疗卫生、妇幼健康服务体系和基层卫生队伍建设。推进卫生健康科技创新发展。
11.负责市确定的保健对象的医疗保健工作。负责市直有关部门(单位)离休干部医疗管理工作。负责重要会议与重大活动的医疗卫生保障工作。
12.指导市计划生育协会的业务工作,代管市计划生育协会。
13.负责职责范围内的安全生产和职业健康、生态环境保护、审批服务便民服务便民化等工作。
14.完成市委和市政府交办的其他任务。
15.职能转变。牢固树立大卫生、大健康理念,推动实施健康四川和健康遂宁战略,以改革创新为动力,以促健康、转模式、强基层、重保障为着力点,把以治病为中心转变到以人民健康为中心,为人民群众提供全方位周期卫生健康服务。一是更加注重预防为主和健康促进,提高健康意识,加强爱国卫生运动工作,加强防控制重大疾病工作,积极应对人口老龄化,健全卫生健康服务体系。二是更加注重卫生健康公平性和可及性,推动工作重心下移和资源下沉,推进卫生健康公共资源向基层延伸、向农村覆盖、向边远地区和生活困难群众倾斜。三是更加注重提高服务质量和水平,推动建设高质量健康服务基地和中医药强市。四是更加注重深化医药卫生体制改革的科学性和持续性,加快分级诊疗制度建设,加强医疗、医保、医药的联动改革,加大公立医院改革力度。
16.有关职责分工
(1)与市发展和改革委员会的有关职责分工。市卫生健康委负责开展人口检测预警工作,实施生育政策,研究提出与生育相关的人口检测预警工作,实施生育政策,研究提出与生育相关的人口数量、素质、结构、分布方面的政策建议,促进生育政策和相关经济社会政策配套衔接,参与制定人口发展规划和政策,落实全市人口发展规划中的有关任务。市发展和改革委员会负责组织检测和评估人口变动情况趋势影响,建立人口预测预报制度,开展重大决策人口影响评估,完善重大人口政策咨询机制,研究提出全市人口发展战略,拟订人口发展规划和人口政策,研究提出全市人口发展战略,拟订人口发展规划和人口政策,研究提出人口与经济、社会、资源、环境协调可持续发展,以及统筹促进人口长期均衡发展的政策建议。
(2)与市民政策的有关职责分工。市卫生健康委负拟订应对人口老龄化、医养结合政策措施,综合协调、督促指导、组织推进老龄健康事业发展,承担老年疾病防治、老年人医疗照护,老年人心理健康与关怀服务等老年健康工作。市民政局负责统筹推进、督促指导、监督管理养老服务工作,拟订养老服务体系规划、政策、标准并组织实施,承担老年人福利和特殊困难老年人救助工作。
(3)与市市场监督管理局的有关职责分工。市卫生健康委负责食品安全企业标准备案工作,会同市市场监督管理局等部门制定、实施食品安全企业标准备案工作,会同市市场监督管理局等部门制定、实施食品安全风险检测计划。市卫生健康委对食品安全风险检测结果表明可能存在食品安全隐患的相关信息通报市市场监督管理局等部门,市市场监督管理局等部门组织开展进一步调查。市市场监督管理局会同市卫生健康委组织执行国家药典,建立重大药品不良反应和医疗器械不良事件互相通报机制和联合处理机制。
(4)与市医疗保障局的有关职责分工。两部门在医疗、医保、医药等方面加强制度、政策衔接,建立沟通协商机制,协同推进改革,提高医疗资源使用效率和医疗保障水平。
(5)与遂宁海关的有关职责分工。市卫生健康委负责全市传染病总体防治和突发公共卫生事件应急工作,与遂宁海关建立健全应对口岸传染病疫情和公共卫生事件合作机制,建立和完善传染病疫情和公共卫生事件通报交流机制,建立口岸输入性疫情的通报和协作处理机制。
(二)2021年重点工作完成情况
紧紧围绕推动卫生健康事业高质量发展这一总体目标,统筹抓好事业改革发展各项重点工作,全市卫生健康工作呈现稳中求进、稳中向好的良好发展态势。
1.医改工作纵深推进。一是推进医院改革。市中心医院在2021年国家卫生健康委全国三级公立医院绩效考核第二次“国考”中排名全国第94位,肿瘤专科成功获批国家临床重点专科建设项目。市中医院成功申报超声医学国家重点实验室省部级科研课题,运用聚焦超声消融深度融合传统中医药治疗恶性肿瘤达到1000例。市一医院成功牵手北京安贞医院,推动国家标准化心血管诊疗中心建设项目落户遂宁。二是推动创新改革。先后印发《遂宁市区域医学医疗中心建设实施方案》《公立医院高质量发展实施方案》,全力建设区域医学医疗中心。遂宁市中心医院医疗集团暨遂宁市区域医学影像中心挂牌成立。三是做实两项改革“后半篇”文章。全市现有乡镇卫生院99个(分院24个),村卫生室2635个。规划布局12个县域医疗卫生次中心。成功承办川渝家庭医生签约服务经验交流培训会。船山区龙凤镇中心卫生院、射洪市金华镇中心卫生院被评为“全国标杆乡镇卫生院300强”。我市因基层卫生工作经验突出被国家卫生健康委办公厅《卫生健康工作交流》(第187期)刊载全国推广。
2.持续改进医疗质量。一是提升服务质量。大力开展全市卫健行业领域不合理医疗检查专项治理,推进检验检查结果互认,切实减轻群众医疗费用负担。全市涉及不合理组合检查、不合理用药等125784人次,核实线索1230条,涉及金额36.26万元。深入推进遂潼两地大型公立医院医学影像检查和临床检验结果互认工作,已实现检验检查结果互认34662人次,其中遂潼互认781人次。二是抓好药品质量。成立遂宁市抗菌药物合理使用专家委员会,持续规范抗菌药品使用。制定《中选药品预付款管理暂行办法》,积极推动药品集采工作全面落地实施。完成省、市级药品监督抽检481批次,完成检验433批次,全力保障人民群众用药安全。三是落实综合监管。严格落实“双随机双公示”监督执法机制,加大对违法行为查处力度,办理行政处罚案件198件,罚款共计101.585万元。成功承办2020年全省卫生健康监督机构规范化建设试点工作总结暨2021年试点工作推进培训班,大英县卫生健康综合行政执法大队获批全省第一批规范化卫生健康监督机构试点单位。
3.公卫能力不断提升。一是加强疾病防控。艾滋病患者抗病毒治疗覆盖率达95.82%,肺结核报告发病率较2020年同期下降7.19%,严重精神障碍患者规范管理率达95.15%(截至2021年12月1日)。射洪市社会心理服务中心正式挂牌运行。二是保障母婴安全。全市孕产妇死亡率(0死亡,为建市以来最好成绩)、婴儿死亡率、5岁以下儿童死亡率均低于全国、全省平均水平,连续3年未发生艾滋病母婴传播事件。遂宁市被纳入四川省人类辅助生殖技术应用规划,在2021年四川省出生缺陷防治管理中心工作会上作经验交流发言。免费为318.14万城乡居民提供基本公共卫生服务,因2020年度基本公共卫生服务成效明显,省卫生健康委奖励我市绩效考核资金470万元(全省第五)。三是提升应急能力。编制完善《突发公共事件医疗卫生救援应急预案》,基本构建4支市级卫生应急队伍(132人)。制定印发《遂宁市2021年市城区公共场所配置AED(自动体外除颤仪)试点实施方案》,探索在人员密集地首先试点配置AED。四是优化“一老一小”服务。制定并印发遂宁市老龄工作委员会《工作规则》,指导市河东新区慈音寺社区成功创建“全国示范性老年友好型社区”。建成托育机构10个,新增托位700余个。五是开展爱卫行动。印发《健康遂宁专项行动方案(2020-2030年)》,成功建设九莲州健康主题公园。制定《遂宁市爱国卫生运动委员会工作规则》,指导蓬溪县天福镇顺利通过国家卫生乡镇暗访评估。
4.中医药事业加快发展。一是健全服务体系。调整成立遂宁市推进中医药强市建设工作领导小组,编制印发《遂宁市中医药强市建设行动实施方案(2021-2025年)》,制定下发《遂宁市中医药科研项目管理办法(试行)》。全市75个乡镇卫生院全部设置中医科并能够提供6类以上中医药技术方法,基层中医药服务网络基本健全。二是加强人才培养。19人通过2021年度师承及确有专长考核,94名学员参加2021年度中医类别全科转岗培训,15人获得第二批“遂宁市名中医”称号。三是谋求产业发展。科学论证中药材种植适宜区域,积极推广“产联式”合作社建设等发展模式。2021年,全市中药材种植面积7.6万亩、产量4.2万吨、产值6.5亿元。四是弘扬中医文化。创新开展中医药文化宣传“五个一批”活动,市中医院获批第二批“四川省中医药文化宣传教育基地”称号,顺利召开全市中医药传承创新发展大会。
5.巩固强化要素保障。一是推动项目建设。启动卫生健康项目22个,争取中、省资金6.88亿元,市公共卫生临床医疗中心、市一医院高新院区、市中心医院健康服务产业基地项目顺利推进,市疾控中心迁建项目顺利开工建设。二是强化信息化建设。有序推动市全民健康信息平台升级改造,大力发展互联网医院。市中心医院实施分诊叫号微信消息候诊提醒服务,开展物流机器人送药服务。市一医院推出“互联网+护理”模式,四川大学华西医院对市中心医院开展全国首批5G网络手术指导。三是加快区域合作。成立遂潼卫生健康事业一体化发展工作领导小组,牵头制定《遂潼川渝毗邻地区卫生健康工作一体化发展2021-2023年重点任务清单》。四是做好保密工作。开展国产化办公设备替代工作,137台安可电脑已全部替换完成,电子政务内网正式投入使用,全年无一起失密、泄密事件发生,被市委保密机要局评为“2021年度全市保密和密码工作先进集体”。五是抓好安全生产。以深化清单制管理为抓手,扎实开展安全生产专项整治三年行动集中攻坚,加强用电、用气、人员密集场所、特种设备、生物实验室、既有建筑等重点部位管控,落实安全风险分级管控和隐患排查治理双重预防机制,有效遏制重特大安全生产事故。六是推进综治维稳。顺利通过市域社会治理中期评估验收工作。认真开展治理重复信访攻坚行动,4件省级重复信访治理件已全部销号。接待来信来访群众50余批(人)次、处理遂宁市12345政务服务便民热线3705次。2021年先后被市信访工作联席会议、市矛盾纠纷多元化解工作领导小组评为“治理重复信访先进集体”“2020年矛盾纠纷多元化解工作先进市直部门”。探索引进并优化“江泰做法”,建立遂宁医调新模式。江泰保险经纪股份有限公司四川分公司指导我市119家医疗机构购买医责险,保费407.9万元。市医调委累计接到报案咨询148件,受理73件。七是开展扫黑除恶专项斗争。制定印发《遂宁市卫生健康委员会关于巩固健全卫生健康领域扫黑除恶专项斗争工作长效机制的通知》,深化职业“医闹”、“医托”等重点整治,先后被市扫黑除恶专项斗争领导小组和市委、市政府评为“2020年度全市扫黑除恶专项斗争先进单位”“遂宁市扫黑除恶专项斗争先进集体”。八是加强食品安全。规范开展食品安全企业标准备案,完成备案公示29个。在完成省级食品风险监测任务的基础上,全面完成新增350份地方特色样品的监测任务。组织全市67家食源性疾病监测医院完成食源性疾病病例报送工作,任务完成率115%。
6.其他工作有序推进。一是加强精神文明建设。圆满完成文明城市复查测评工作,被市委市政府表彰为“全国文明城市建设先进集体”。认真推进生活垃圾分类治理和禁塑工作,成功争创市级“节水型机关单位”。持续开展禁毒工作,门诊累计治疗吸毒人员991人,年维持治疗172人,保持率为99.22%。二是优化营商环境。创新推出“健康套餐”定制服务,为560家市级“四上企业”负责人办理并发放“健康联系卡”、开展健康知识专题培训讲座,广泛宣传倡导健康生活方式。合理优化解决营商环境社会监督员提出的“市中心医院德胜路院区进出住院部停车难”等问题。三是做好环保工作。制发《关于进一步加强新冠肺炎核酸检测实验室医疗废物管理的通知》,实现“零感染”目标。开展医疗废物在线监管,全市二级以上医疗机构全部接入在线监管平台。圆满完成本年度芝溪河巡河联系工作,卫生健康系统在第二轮中央生态环境保护督察工作中成功实现“零反馈”“零投诉”。四是开展双拥工作。3次召开会议研究双拥工作,高质量完成2021年征兵体检、女兵体检等任务,出台《现役军人、退役军人和其他优抚对象就医“四明确、四优先”措施》,开辟就医绿色通道,为军人军属提供优先优惠医疗服务。
二、机构设置
遂宁市卫生健康委员会下属二级单位12个,其中行政单位1个,参照公务员法管理的事业单位2个,其他事业单位10个。
纳入遂宁市卫生健康委员会2021年度部门决算编制范围的二级预算单位包括:
1.遂宁市卫生健康监督执法支队
2.遂宁市计划生育协会
3.遂宁市健康教育所
4.遂宁市药具管理中心
5.遂宁市中心血站
6.遂宁市疾病预防控制中心
7.遂宁市中医院
8.遂宁市中心医院
9.遂宁市妇女儿童医院
10.遂宁市第一人民医院
11.遂宁市传染病防治医院
12.遂宁市紧急医疗救援中心
第二部分 2021年度部门决算情况说明
一、收入支出决算总体情况说明
2021年度收、支总计358457.75万元。与2020年相比,收、支总计各增加24167.32万元,增长7.23%。主要变动原因是受疫情影响防疫相关物资经费支出增长。(图1:收、支决算总计变动情况图)(柱状图)

二、收入决算情况说明
2021年本年收入合计333440.64万元,其中:一般公共预算财政拨款收入17421.46万元,占5.22%;政府性基金预算财政拨款收入16436.11万元,占4.93%;国有资本经营预算财政拨款收入0万元,占0%;上级补助收入0万元,占0%;事业收入292738.12万元,占87.79%;经营收入0万元,占0%;附属单位上缴收入0万元,占0%;其他收入6844.94万元,占2.06%。
(注:数据来源于财决01表,仅罗列本部门涉及的收入。)
(图2:收入决算结构图)(饼状图)

三、支出决算情况说明
2021年本年支出合计358113.31万元,其中:基本支出317752.71万元,占88.73%;项目支出40360.6万元,占11.27%;上缴上级支出0万元,占0%;经营支出0万元,占0%;对附属单位补助支出0万元,占0%。
(注:数据来源于财决04表,仅罗列本部门涉及的支出。)
(图3:支出决算结构图)(饼状图)

四、财政拨款收入支出决算总体情况说明
2021年财政拨款收、支总计37367.83万元。与2020年相比,财政拨款收、支总计各减少42490.21万元,下降53.21%。主要变动原因是财政减少抗议国债、债券资金拨付减少。(注:数据来源于财决01-1表)
(图4:财政拨款收、支决算总计变动情况)(柱状图)

五、一般公共预算财政拨款支出决算情况说明
(一)一般公共预算财政拨款支出决算总体情况
2021年一般公共预算财政拨款支出20489.11万元,占本年支出合计的5.72%。与2020年相比,一般公共预算财政拨款支出增加2513.08万元,增长13.98%。主要变动原因是受疫情影响防疫相关物资经费支出增长。
(图5:一般公共预算财政拨款支出决算变动情况)(柱状图)

(二)一般公共预算财政拨款支出决算结构情况
2021年一般公共预算财政拨款支出20489.11万元,主要用于以下方面:一般公共服务(类)支出0.34万元,占0.000 1%;科学技术(类)支出73.60万元,占0.36%;社会保障和就业(类)支出611.60万元,占2.99%;卫生健康支出19436.58万元,占94.86%;农林水支出(类)1.2万元,占0.01%;住房保障支出360.79万元,占1.76%;灾害防治及应急管理支出(类)5万元,占0.02%。
(注:数据来源于财决01-1表,仅罗列本部门涉及的全部功能分类科目,至类级。)
(图6:一般公共预算财政拨款支出决算结构)(饼状图)

(三)一般公共预算财政拨款支出决算具体情况
2021年一般公共预算支出决算数为20489.11万元,完成预算100%。其中:
1.一般公共服务(类)商贸事务(款)招商引资(项): 支出决算为0.34万元,完成预算100%。
2. 科学技术支出(类)应用研究(款)社会公益研究(项):支出决算为9.58万元,完成预算100%。
3.科学技术支出(类)科技重大项目(款)重点研发计划(项)支出决算为56.88万元,完成预算100%。
4. 科学技术支出(类)技术研究与开发(款)其他科学技术支出(项):支出决算为7.15万元,完成预算100%。
5.社会保障和就业(类)行政事业单位养老支出(款)行政单位离退休(项): 支出决算为29.57万元,完成预算100%。
6.社会保障和就业(类)行政事业单位养老支出(款)事业单位离退休(项): 支出决算为194.14万元,完成预算100%。
7.社会保障和就业(类)行政事业单位养老支出(款)机关事业单位基本养老保险缴费支出(项): 支出决算为345.63万元,完成预算100%。
8.社会保障和就业(类)抚恤(款)死亡抚恤(项): 支出决算为42.22万元,完成预算100%。
9.社会保障和就业支出(类)残疾人事业(款)残疾人康复(项): 支出决算为0.04万元,完成预算100%。
10.卫生健康支出(类)卫生健康管理事务(款)行政运行(项): 支出决算为889.47万元,完成预算100%。
11.卫生健康支出(类)卫生健康管理事务(款)一般行政管理事务(项):支出决算为364.51万元,完成预算100%。
12.卫生健康支出(类)卫生健康管理事务(款)其他卫生健康管理事务(项):支出决算为82.01万元,完成预算100%。
13.卫生健康支出(类)公立医院(款)综合医院(项):支出决算为822.43万元,完成预算100%。
14.卫生健康支出(类)公立医院(款)中医(民族)医院(项):支出决算为369.42万元,完成预算100%。
15.卫生健康支出(类)公立医院(款)传染病医院(项):支出决算为165万元,完成预算100%。
16.卫生健康支出(类)公立医院(款)其他公立医院支出(项):支出决算为1315.33万元,完成预算100%。
17.卫生健康支出(类)基层医疗卫生机构(款)其他基层医疗卫生机构支出(项):支出决算为213.97万元,完成预算100%。
18.卫生健康支出(类)公共卫生(款)疾病预防控制机构(项):支出决算为1004.27万元,完成预算100%。
19.卫生健康支出(类)公共卫生(款)卫生监督机构(项):支出决算为502.60万元,完成预算100%。
20.卫生健康支出(类)公共卫生(款)妇幼保健机构(项):支出决算为266.75万元,完成预算100%。
21.卫生健康支出(类)公共卫生(款)应急救治机构(项):支出决算为302.23万元,完成预算100%。
22.卫生健康支出(类)公共卫生(款)采供血机构(项):支出决算为2754.34万元,完成预算100%。
23.卫生健康支出(类)公共卫生(款)基本公共卫生服务(项):支出决算为1256.86万元,完成预算100%。
24.卫生健康支出(类)公共卫生(款)重大公共卫生专项(项):支出决算为1321.14万元,完成预算100%。
25.卫生健康支出(类)公共卫生(款)突发公共卫生事件应急处理(项):支出决算为1659.20万元,完成预算100%。
26.卫生健康支出(类)公共卫生(款)其他公共卫生支出(项):支出决算为130.69万元,完成预算100%。
27.卫生健康支出(类)中医药(款)中医(民族医)药专项(项):支出决算为505.11万元,完成预算100%。
28.卫生健康支出(类)中医药(款)其他中医支出(项):支出决算为11.28万元,完成预算100%。
29.卫生健康支出(类)计划生育事务(款)计划生育机构(项):支出决算为46.01万元,完成预算100%。
30.卫生健康支出(类)计划生育事务(款)计划生育服务(项):支出决算为193万元,完成预算100%。
31.卫生健康支出(类)计划生育事务(款)其他计划生育事务支出(项):支出决算为32.44万元,完成预算100%。
32.卫生健康支出(类)行政事业单位医疗(款)行政单位医疗(项):支出决算为55.19万元,完成预算100%。
33.卫生健康支出(类)行政事业单位医疗(款)事业单位医疗(项):支出决算为133.91万元,完成预算100%。
34.卫生健康支出(类)行政事业单位医疗(款)其他行政事业单位医疗支出(项):支出决算为37.76万元,完成预算100%。
35.卫生健康支出(类) 医疗救助(款)其他医疗救助支出(项):支出决算为14.50万元,完成预算100%。
36.卫生健康(类)其他卫生健康支出(款)其他卫生健康支出(项):支出决算为4987.17万元,完成预算100%。
37.农林水支出(类)扶贫(款)其他扶贫支出(项):支出决算为1.20万元,完成预算100%。
38.住房保障支出(类)住房改革支出(款)住房公积金(项): 支出决算为360.79万元,完成预算100%。
39.灾害防治及应急管理支出(类)应急管理事务(款)其他应急管理支出(项): 支出决算为5万元,完成预算100%。
(注:数据来源于财决01-1表和财决08表,仅罗列本部门涉及的全部功能分类科目,至项级。上述“预算”口径为调整预算数。增减变动原因为决算数<项级>和调整预算数<项级>比较,与预算数持平可以不写原因。)
六、一般公共预算财政拨款基本支出决算情况说明
2021年一般公共预算财政拨款基本支出6271.46万元,其中:
人员经费5563.45万元,主要包括:基本工资、津贴补贴、奖金、绩效工资、机关事业单位基本养老保险缴费、职业年金缴费、其他社会保障缴费、其他工资福利支出、抚恤金、生活补助、医疗费补助、奖励金、住房公积金、其他对个人和家庭的补助支出等。
公用经费708.01万元,主要包括:办公费、印刷费、手续费、水费、电费、邮电费、物业管理费、差旅费、维修(护)费、会议费、培训费、公务接待费、劳务费、委托业务费、工会经费、福利费、公务用车运行维护费、其他交通费、其他商品和服务支出等。
(注:数据来源于财决07表和财决08-1表,仅罗列本部门实际支出涉及的经济分类科目。)
七、“三公”经费财政拨款支出决算情况说明
(一)“三公”经费财政拨款支出决算总体情况说明
2021年“三公”经费财政拨款支出决算为103.77万元,完成预算100%。
(注:上述“预算”口径为调整预算数。)
(二)“三公”经费财政拨款支出决算具体情况说明
2021年“三公”经费财政拨款支出决算中,因公出国(境)费支出决算0万元,占0%;公务用车购置及运行维护费支出决算98.10万元,占94.54%;公务接待费支出决算5.67万元,占5.46%。具体情况如下:
(图7:“三公”经费财政拨款支出结构)(饼状图)

1.因公出国(境)经费支出0万元,完成预算0%。全年安排因公出国(境)团组0次,出国(境)0人。
2.公务用车购置及运行维护费支出98.10万元,完成预算100%。公务用车购置及运行维护费支出决算比2020年增加52.07万元,增长113.12%。主要原因是公车购置、燃油费及维修维护费增加。
其中:公务用车购置支出48.32万元。全年按规定更新购置公务用车1辆,其中:轿车0辆、金额0万元,越野车0辆、金额0万元,载客汽车0辆、金额0万元。截至2021年12月底,单位共有公务用车57辆,其中:轿车17辆、越野车3辆、其他车型37辆。
公务用车运行维护费支出49.79万元。主要用于公务用车燃料费、维修费、过路过桥费、保险费等支出。
3.公务接待费支出5.67万元,完成预算100%。公务接待费支出决算比2020年减少0.06万元,下降0.01%。主要原因是厉行节俭、减少不必要接待支出。其中:
国内公务接待支出5.67万元,主要用于接受疫情防控专项检查次数接待增加(执行公务、开展业务活动开支的交通费、住宿费、用餐费等)。国内公务接待55批次,545人次(不包括陪同人员),共计支出5.67万元,具体内容包括:中医药绩效评价接待费(接待人数6人,530元)、省委建委集中隔离场所整改情况“回头看”接待费(10人,1434元)、接待省卫健委2021年医院安保风险排查整改检查(10人,1112元)、接待省疫情督导组对重点检查疫情应急演练费用(10人,856元)等。
外事接待支出0万元,外事接待0批次,0人,共计支出0万元。
八、政府性基金预算支出决算情况说明
2021年政府性基金预算财政拨款支出16878.72万元。
九、国有资本经营预算支出决算情况说明
2021年国有资本经营预算财政拨款支出0万元。
十、其他重要事项的情况说明
(一)机关运行经费支出情况
2021年,市卫生机关运行经费支出304.47万元,比2020年增加52.18万元,增长20.68%。主要原因是增加公车一辆,相应增加公务用车运行维护经费。
(注:数据来源于财决附03表)
(二)政府采购支出情况
2021年,市卫生政府采购支出总额37549.65万元,其中:政府采购货物支出29421.07万元、政府采购工程支出0万元、政府采购服务支出8128.58万元。主要用于医疗设备的采购、人员服务支出采购、检验检测设备采购、物业管理和保安管理的采购。授予中小企业合同金额2522.36万元,占政府采购支出总额的6.72%,其中:授予小微企业合同金额1702.56万元,占政府采购支出总额的4.53%。
(注:数据来源于财决附03表)
(三)国有资产占有使用情况
截至2021年12月31日,市卫生共有车辆57辆,其中:主要领导干部用车0辆、机要通信用车0辆、应急保障用车19辆、特种专业技术用车35辆、其他用车3辆。单价50万元以上通用设备80台(套),单价100万元以上专用设备101台(套)。
(注:数据来源于财决附03表,按部门决算报表填报数据罗列车辆情况。)
(四)预算绩效管理情况
根据预算绩效管理要求,本部门在2021年度预算编制阶段,组织对核酸检测试剂及耗材、酶免试剂及耗材、血液采集专项经费、购买社会组织参与艾滋病防治、考试考务工作经费、行政许可工作经费、健康教育工作经费、传染病防治、卫生监测与预防性健康体检项目、国家免费提供避孕药具工作经费、120指挥调度系统运行经费、计生宣传及帮扶经费项目(项目名称)等32个项目开展了预算事前绩效评估,对32个项目编制了绩效目标,预算执行过程中,选取32个项目开展绩效监控,年终执行完毕后,对32个项目开展了绩效自评。同时,本部门对2021年部门整体开展绩效自评,《2021年遂宁市卫生健康委员会部门整体绩效评价报告》见附件(第四部分)。
第三部分 名词解释
1.财政拨款收入:指单位从同级财政部门取得的财政预算资金。
2.事业收入:指事业单位开展专业业务活动及辅助活动取得的收入。
3.经营收入:指事业单位在专业业务活动及其辅助活动之外开展非独立核算经营活动取得的收入。
4.其他收入:指单位取得的除上述收入以外的各项收入,如收到卫健委拨付的防疫资金等。
5.使用非财政拨款结余:指事业单位使用以前年度积累的非财政拨款结余弥补当年收支差额的金额。
6.年初结转和结余:指以前年度尚未完成、结转到本年按有关规定继续使用的资金。
7.结余分配:指事业单位按照会计制度规定缴纳的所得税、提取的专用结余以及转入非财政拨款结余的金额等。
8、年末结转和结余:指单位按有关规定结转到下年或以后年度继续使用的资金。
9.社会保障和就业支出(208)行政事业单位养老支出(05)行政单位离退休(01):反映行政单位(包括实行公务员管理的事业单位)开支的离退休经费。
10.社会保障和就业支出(208)行政事业单位养老支出(05)事业单位离退休(01):反映单位退休事业人员离退休经费
11.社会保障和就业支出(208)行政事业单位养老支出(05)机关事业单位基本养老保险缴费支出(05):指反映机关事业单位实施养老保险制度由单位缴纳的基本养老保险费支出。
12.社会保障和就业支出(208)抚恤(08)死亡抚恤(01):指反映按规定用于烈士和牺牲、病故人员家属的一次性和定期抚恤金以及丧葬补助费。
13.卫生健康支出(210)卫生健康管理事务(01)行政运行(01):反映单位的基本支出。
14.卫生健康支出(210)卫生健康管理事务(01)一般行政管理事务(02):反映行政单位未单独设置项级科目的其他项目支出。
15.卫生健康支出(210)卫生健康管理事务(01)其他卫生健康管理事务支出(99):反映其他用于卫生健康管理事务的项目支出。
16.卫生健康支出(210)公共卫生(04)基本公共卫生服务(08):反映基本公共卫生服务支出。
17.卫生健康支出(210)公共卫生(04)突发公共卫生事件应急处理(10):用于防疫相关支出。
18.卫生健康支出(210)公共卫生(04)其他公共卫生支出(99):用于其他公共卫生方面的支出。
19.卫生健康支出(210)中医药(06)其他中医药支出(99):用于其他中医药项目支出。
20.卫生健康支出(210)计划生育事务(07)计划生育服务(17):反映计划生育相关支出。
21.卫生健康支出(210)计划生育事务(07)其他计划生育事务支出(99):反映除上述项目以外其他用于计划生育管理事务方面的支出。
22.卫生健康支出(210)行政事业单位医疗(11)行政单位医疗(01):反映财政部门安排的行政单位(包括实行公务员管理的事业单位,下同)基本医疗保险缴费经费。未参加医疗保险的行政单位的公费医疗经费,按国家规定享受离退休人员、红军老战士待遇人员的医疗经费。
23.卫生健康支出(210)行政事业单位医疗(11)事业单位医疗(02):反映财政部门安排的事业单位基本医疗保险缴费经费,未参加医疗保险的事业单位的公费医疗经费,按国家规定享受离休人员待遇的医疗经费。
24.卫生健康支出(210)其他卫生健康支出(99)其他卫生健康支出(01):反映其他用于卫生健康方面的支出。
25.资源勘探工业信息等支出(215)支持中小企业发展和管理支出(08)其他支持中小企业发展和管理支出(99):反映除上述意外其他用于支出忠孝企业发展的管理方面的支出。
26.住房保障支出(221)住房改革支出(02)住房公积金(01):反映行政事业单位按人力资源和社会保障部、财政部规定的基本工资和津贴补贴以及规定比例为职工缴纳的住房公积金。
27.灾害防治及应急管理支出(224)应急管理事务(01)其他应急管理支出(99):其他应急管理方面的支出。
28.抗疫特别国债安排的支出(234)抗疫相关支出(02)其他抗疫相关支出(99):用于防控疫情相关支出。
29.基本支出:指为保障机构正常运转、完成日常工作任务而发生的人员支出和公用支出。
30.项目支出:指在基本支出之外为完成特定行政任务和事业发展目标所发生的支出。
31.“三公”经费:指部门用财政拨款安排的因公出国(境)费、公务用车购置及运行费和公务接待费。其中,因公出国(境)费反映单位公务出国(境)的国际旅费、国外城市间交通费、住宿费、伙食费、培训费、公杂费等支出;公务用车购置及运行费反映单位公务用车车辆购置支出(含车辆购置税)及租用费、燃料费、维修费、过路过桥费、保险费等支出;公务接待费反映单位按规定开支的各类公务接待(含外宾接待)支出。
32.机关运行经费:为保障行政单位(含参照公务员法管理的事业单位)运行用于购买货物和服务的各项资金,包括办公及印刷费、邮电费、差旅费、会议费、福利费、日常维修费、专用材料及一般设备购置费、办公用房水电费、办公用房取暖费、办公用房物业管理费、公务用车运行维护费以及其他费用。
第四部分 附件
附件
2021年遂宁市卫生健康委员会部门
整体绩效评价报告
(报告范围包括机关和下属单位)
一、部门(单位)概况
(一)机构组成
遂宁市卫生健康委员会(以下简称遂宁市卫健委)是2014年由原遂宁市卫生局和计生委合并成立的(2019年更名为遂宁市卫生健康委员会),属市财政全额拨款的行政预算单位,现位于遂宁市西山路276号。遂宁市卫计委设办公室、宣传信息科、政策法规科(行政审批科)、综合监督科、卫生应急办公室、疾病预防控制科(艾滋病防治科)、、基层卫生与妇幼健康科、医政药政管理科(市保健办)、安全与职业健康科、人口监测老龄健康科、中医药管理科、爱国卫生办公室、规划财务科和人事科教管理科14个内设机构。下属二级预算单位12个,具体是:1、遂宁市中心医院,2、遂宁市中医院,3、遂宁市第一人民医院,4、遂宁市疾控中心,5、遂宁市卫生健康监督与执法支队,6、遂宁市紧急救援中心,7、遂宁市中心血站,8、遂宁市健康教育所,9遂宁市传染病医院,10、遂宁市药具管理中心,11、遂宁市计划生育协会,12、遂宁市妇幼保健院。
(二)机构职能
1.组织拟订全市卫生健康政策。负责拟订全市卫生健康事业发展政策措施、规划并组织实施。统筹规划全市卫生健康资源配置。制定并组织实施推进卫生健康基本公共卫生服务均等化、普惠化、便捷化和公共资源向基层延伸等政策措施。
2.牵头推进全市深化医药卫生体制改革,研究提出深化改革政策措施建议。牵头负责全市分级诊疗、现代医院管理、综合监管等基本医疗卫生制度建设。制定并组织实施推动卫生健康公共服务提供主题多元化、方式多样化的政策措施。
3.制定并组织落实全市疾病预防控制规划、免疫规划以及严重危害人民健康的艾滋病等重大传染病、寄生虫病、地方病等公共卫生问题的干预措施。负责全市卫生应急工作,组织指导全市突发公共卫生事件预防控制和各类突发公共事件的医疗卫生救援。按照权限发布传染病疫情信息、突发公共卫生事件应急处置信息。依照国家检疫传染病和监测传染病目录,参与开展检疫检测工作。
4.贯彻实施中医药发展规划和技术规范,负责中医医疗机构的监督管理,促进中医药资源的保护、开发和合理利用。
5.贯彻落实国家应对人口老龄化政策措施。负责推进老年健康服务体系建设和医养结合工作。承担市老龄工作委员会日常工作。
6.贯彻落实国家药物政策和国家基本药物制度。开展药械使用监测、临床综合评价和短缺药品预警,组织执行国家药典和国家基本药物目录,落实基本药物使用的政策措施。按照国家和省相关要求会同有关部门制定和实施食品安全风险监测计划。依法开展食品安全企业标准备案。
7.负责职责范围内的职业卫生、放射卫生、环境卫生、学校卫生、公共场所卫生、饮用水卫生等公共卫生的监督管理。负责传染病防治监督,健全卫生健康综合监督体系。
8.负责全市医疗机构的监督管理,制定医疗机构、医疗服务行业管理办法并组织实施。会同有关部门实施卫生健康专业技术人员资格标准。组织实施医疗服务规范、卫生健康专业技术人员执业规则和服务规范。
9.负责全市计划生育管理和服务工作。开展人口监测预警,研究提出人口与家庭发展相关政策建议,贯彻落实计划生育政策。
10.指导县(区)卫生健康工作。指导基层医疗卫生、妇幼健康服务体系和基层卫生队伍建设。推进卫生健康科技创新发展。
11.负责市确定的保健对象的医疗保健工作。负责市直有关部门(单位)离休干部医疗管理工作。负责重要会议与重大活动的医疗卫生保障工作。
12.指导市计划生育协会的业务工作,代管市计划生育协会。
13.负责职责范围内的安全生产和职业健康、生态环境保护、审批服务便民化等工作。
14.完成市委和市政府交办的其他任务。
15.职能转变。牢固树立大卫生、大健康理念,推动实施健康四川和健康遂宁战略,以改革创新为动力,以促健康、转模式、强基层、重保障为着力点,把以治病为中心转变到以人民健康为中心,为人民群众提供全方位全周期卫生健康服务。一是更加注重预防为主和健康促进,提高健康意识,加强爱国卫生运动工作,加强预防控制重大疾病工作,积极应对人口老龄化,健全卫生健康服务体系。二是更加注重卫生健康服务公平性和可及性,推动工作重心下移和资源下沉,推进卫生健康公共资源向基层延伸、向农村覆盖、向边远地区和生活困难群众倾斜。三是更加注重提高服务质量和水平,推动建设高质量健康服务基地和中医药强市。四是更加注重深化医药卫生体制改革的科学性和持续性,加快分级诊疗制度建设,加强医疗、医保、医药的联动改革,加大公立医院改革力度。
16.有关职责分工
(1)与市发展和改革委员会的有关职责分工。市卫生健康委负责开展人口监测预警工作,实施生育政策,研究提出与生育相关的人口数量、素质、结构、分布方面的政策建议,促进生育政策和相关经济社会政策配套衔接,参与制定人口发展规划和政策,落实全市人口发展规划中的有关任务。市发展和改革委员会负责组织监测和评估人口变动情况及趋势影响,建立人口预测预报制度,开展重大决策人口影响评估,完善重大人口政策咨询机制,研究提出全市人口发展战略,拟订人口发展规划和人口政策,研究提出全市人口发展战略,拟订人口发展规划和人口政策,研究提出人口与经济、社会、资源、环境协调可持续发展,以及统筹促进人口长期均衡发展的政策建议。
(2)与市民政局的有关职责分工。市卫生健康委负责拟订应对人口老龄化、医养结合政策措施,综合协调、督促指导、组织推进老龄健康事业发展,承担老年疾病防治、老年人医疗照护、老年人心理健康与关怀服务等老年健康工作。市民政局负责统筹推进、督促指导、监督管理养老服务工作,拟订养老服务体系建设规划、政策、标准并组织实施,承担老年人福利和特殊困难老年人救助工作。
(3)与市市场监督管理局的有关职责分工。市卫生健康委负责食品安全企业标准备案工作,会同市市场监督管理局等部门制定、实施食品安全风险监测计划。市卫生健康委对食品安全风险监测结果表明可能存在食品安全隐患的相关信息通报市市场监督管理局等部门,市市场监督管理局等部门组织开展进一步调查。市市场监督管理局会同市卫生健康委组织执行国家药典,建立重大药品不良反应和医疗器械不良事件相互通报机制和联合处理机制。
(4)与市医疗保障局的有关职责分工。两部门在医疗、医保、医药等方面加强制度、政策衔接,建立沟通协商机制,协同推进改革,提高医疗资源使用效率和医疗保障水平。
(5)与遂宁海关的有关职责分工。市卫生健康委负责全市传染病总体防治和突发公共卫生事件应急工作,与遂宁海关建立健全应对口岸传染病疫情和公共卫生事件合作机制,建立和完善传染病疫情和公共卫生事件通报交流机制,建立口岸输入性疫情的通报和协作处理机制。
(三)人员概况
遂宁市卫健委2021年机关及直属单位年末实有人员4826人,其中:年末实有在职人员2101人,含行政人员31人,参照公务员法管理的事业人员42人,非参公事业人员2028,年末其他人员2028人。
二、2021年部门收入、支出预算执行情况分析
(一)部门财政资金收入情况
2021年度,遂宁市卫健委(汇总)财政资金年初总预算为339914.85万元,其中财政拨款收入年初预算10405.11万元,事业收入326729.17万元,其他收入0.00万元,年初结转2780.57万元。年末收入总决算数为358457.75万元,其中财政拨款收入决算为17421.46万元,事业收入292738.12万元,政府性基金拨款收入16436.11万元,其他收入6844.92万元,年初结转4675.99万元,预算调整数为366160.11万元,其中:财政拨款收入17423.95万元,事业收入292738.12万元,其他收入6844.94万元,用事业基金弥补收支差额36777.24万元,年初结转12375.86万元。
(二)部门财政资金支出情况
2021年度,遂宁市卫健委(汇总)财政资金支出总预算339914.85万元,基本支出270851.93万元,项目支出69062.91万元,年末支出总决算358113.31万元,基本支出317752.71万元,项目支出40360.60万元,其中:人员经费111783.45万元、日常公用经费205969.25万元、基本建设类支出0.00万元,资金结余分配342.08万元,年末结转结余资金2.35万元。
(三)非税收入情况
遂宁市卫健委(汇总)2021年度非税收入共计2436.88万元(卫生罚没收入61.52万元,其他利息收入10.98万元,其他收入2182.78万元、卫生健康行政事业性收费收入44.60万元、医疗事故鉴定费0.25万元,考试考务费44.35万元,国内捐赠收入137万元),均上缴国库。
三、部门整体预算绩效管理情况
(一)部门预算管理
一是科学制度预算,提高项目执行效率。对预算项目的前期评估论证,充分研究项目的可行性,根据项目执行条件及实际情况,科学编制预算,积极推进项目库建设,严格执行和不断完善预算项目管理制度。二是落实预算执行,强化预算管理。完善内部制度建设。根据工作要求,结合我委实际,制定出台了一系列卫生系统财务管理、预算管理、内部审计等规范和制度,同事加大项目跟踪反馈和项目绩效考核,进一步强化预算刚性约束,努力提高资金使用质量和效益。加强对财政专项资金的监督管理和跟踪问效。2021年我委采用购买服务的方式,对下属几家事业单位进行了内部审计,对各项问题进行梳理并整改。
(二)结果应用情况
2021年是实施“十四五”规划的第一年,也是全市卫生健康事业高质量发展的关键年。我委根据全市升级“十四五”规划和年初部门预算要求,紧紧围绕市委市政府重点工作,细化各项目标任务,积极主动对绩效自评公开、评价结果整改和应用结果反馈。
(三)综合管理情况
对非税收入管理,我系统共涉及 3个单位,都严格按照财政部门要求,对票据领取、资金转存方式等严格执行相关规定;对政府采购管理,严格执行政府采购目录标准、严格执行相关的审批程序和电子竞价交易相关要求。对资产管理,分批次向市国资委申请报废固定资产,并按照财政和国资委要求上录入相关资产管理系统,做到账表一致,账实一致。加强内部管理,2018年出台《遂宁市卫生和机构生育委员会内控手册》对单位层面和业务层面制定了较详细的内部控制制度,并得到严格执行。
(四)整体绩效
2021年,在市委、市政府的坚强领导下,我委坚持以习近平新时代中国特色社会主义思想为指导,认真贯彻新时代卫生健康工作方针,紧紧围绕推动卫生健康事业高质量发展这一总体目标,笃定“越是艰险越向前”的决心,保持“咬定青山不放松”的定力,统筹抓好疫情防控和各项重点工作,全市卫生健康工作呈现稳中求进、稳中向好的良好发展态势,医疗卫生服务能力和水平持续提升,群众健康保障水平显著提高。
1.疫情防控工作有力有序。一是优化完善体制机制。保持疫情防控应急指挥体系高效运行,领导小组坚持集中办公、实体运行,优化7个工作组工作流程。在疫情防控吃紧期间,始终坚持每日会商、每日调度、每日督导和24小时值班值守工作机制。二是加强疫情分析研判。建立信息收集机制,结合我市实际,提出针对性防控建议,截至2021年12月31日,形成研判报告53期,为市指挥部及市领导科学决策、正确决策提供了及时、准确的决策参考。三是严格排查重点管控。坚持人、物、环境同防,网格化全覆盖加强人员排查,制定下发排查管控“一张表”,明确人员管控措施。截至2021年12月31日12时,我市累计排查出10月17日以来中高风险地区和疫情关联地区来(返)遂人员18821人,核酸检测20509人次,完成冷冻冰鲜产品、包装、环境等样本检测24307件、从业人员检测14600人次。四是深入开展流调协查。及时处置冷链监管仓食品核酸检测阳性、红码人员、密切接触者等事件,截至2021年12月31日,开展流调41起,共处置外地推送协查340条773人,并及时向外地发出协查248条748人。五是认真落实“四早”措施。全面执行预检分诊、发热门诊首诊负责制,充分发挥预检分诊和发热门诊的前哨功能,落实早发现。强化院感防控,严格落实进入人员佩戴口罩、扫健康码、测量体温等措施和病区“一人一陪护”封闭管理。全市规范设置发热门诊13个、发热哨点69个、发热诊室39个。六是及时提升处置能力。完善疫情应急处置流程,起草制定《遂宁市应对新冠肺炎疫情应急预案》,开展桌面推演、实战演练等形式多样的应急演练。牵头制定《遂宁市新冠病毒全员核酸检测实施方案》,全市具有核酸检测能力机构28家,日检测能力增至6.5万余人份。通过采购PCR扩增仪、核酸提取仪、核酸检测车及购买服务等方式,有效提升全市全员核酸检测能力。七是持续深化宣传教育。截至2021年12月31日,根据疫情动态,及时发布健康提示117条。通过制作小视频、印发海报等科普防控知识,引导群众养成勤洗手、不扎堆等良好习惯。及时公示新冠病毒疫苗接种点位和基层医疗机构发热诊室(哨点)名单,为群众提供便利。八是有序推进疫苗接种。印发《遂宁市新型冠状病毒疫苗接种技术方案》,建立“五个三”工作机制,采取“规模接种为主,兼顾常规接种”的方式,科学规范推进疫苗接种工作。截至2021年12月31日24时,全市累计接种新冠疫苗483.85万余剂次,其中第一剂215.87万余剂次,第二剂207.76万余剂次,第三剂60.21万余剂次;全市3-11岁人群新冠疫苗累计接种46.40万余剂次;顺利完成重点人群接种任务,较好的形成了免疫屏障。
2.医改“头号工程”纵深推进。一是稳步推进公立医院综合改革。市中心医院在2021年国家卫健委公布全国三级公立医院绩效考核第二次“国考”中排名全国第94位,等级评定为A+,肿瘤专科成功获批国家临床重点专科建设项目并获得500万元建设经费。市中医院成功申报超声医学国家重点实验室省部级科研课题1项,运用聚焦超声消融深度融合传统中医药治疗恶性肿瘤达到1000例。深入推进市一医院建立健全现代医院管理制度和公立医院薪酬制度改革省级试点。二是持续推动创新改革试点。2021年12月15日,遂宁市中心医院医疗集团暨遂宁市区域医学影像中心挂牌成立。以市政府办名义印发《遂宁市区域医学医疗中心建设实施方案》(遂府办函〔2021〕44号),全力建设区域医学医疗中心。三是积极推进两项改革“后半篇”文章。经调整,全市现有乡镇卫生院104个(分院29个),村卫生室2691个。规划布局12个县域医疗卫生次中心。“四联四促”机制提升联村卫生室服务能力获得中、省好评,船山区龙凤镇中心卫生院、射洪市金华镇中心卫生院被评为“全国标杆乡镇卫生院300强”。
3.卫生服务体系更加完善。一是提升医疗服务质量。印发《遂宁市卫生健康行业领域不合理医疗检查专项治理工作方案》,截至2021年12月31日,全市涉及不合理组合检查、不合理用药等125784人次,核实线索1230条,涉及金额36.26万元。深入推进遂潼两地大型公立医院医学影像检查和临床检验结果互认工作,截至2021年12月31日,已实现检验检查结果互认34662人次,其中遂潼互认781人次。加快推进市紧急医疗救援中心与市中心医院职能整合,更加体现了“就近、就急、快速、准确”的调度原则。二是加强平安医院建设。加强警医联动,提高涉医突发事件应急处理能力,二级及以上医院警务室设置比例达到80%。强化部门协同,健全完善依法处理医疗纠纷长效工作机制。探索引进并优化“江泰做法”,建立遂宁医调新模式。江泰保险经纪股份有限公司四川分公司已指导我市119家医疗机构购买医责险,共计保费407.9万元。截至2021年12月31日,市医调委累计接到报案咨询148件,受理73件(结案54件,在调19件)。三是不断优化行政服务。深入开展“放管服”改革,政务服务事项压缩办事时限89%,减少申报材料38%。建立“容缺受理”机制,容缺受理行政审批25项。
4.公卫服务能力明显增强。一是加强疾病防控工作。强化传染病管理,定期开展传染病疫情监测、分析、研判和评估。截至2021年12月31日,艾滋病患者抗病毒治疗覆盖率达95.82%。截至2021年11月30日,肺结核报告发病率较去年同期下降7.19%,肺结核患者治疗成功率为94.41%。截至2021年12月1日,严重精神障碍患者规范管理率95.15%,在册患者服药率81.69%。加强慢性病管理,全市常住人口报告粗死亡率、肿瘤粗发病率及粗死亡率等监测指标全面达标。二是坚守母婴安全底线。坚持实施《母婴安全行动计划》,全力维护孕产妇和新生儿生命健康。截至2021年12月31日,免费为16195.5对计划怀孕夫妇开展免费孕前优生健康检查,为12686.5对登记结婚夫妇开展婚前医学检查,为318.14万城乡居民提供免费基本公共卫生服务,因2020年度基本公共卫生服务成效明显,省卫生健康委奖励我市绩效考核资金470万元(全省第五)。三是提升监督执法水平。卫生健康综合行政执法改革全面启动,市卫生健康综合行政执法支队正式挂牌成立。深入推进医疗机构规范执业、学校卫生、生活饮用水等重点领域监管,截至2021年12月31日,2021年共办理行政处罚案件178件,罚款81.44万元。大英县卫生健康综合行政执法大队以全省前三名的高分通过省级规范化试点建设验收。四是强化职业健康监管。开展尘毒危害专项治理,全市113家企业建立粉尘危害基础数据库。强化尘肺病病例信息收集,全市尘肺病病例、发病率均居全省倒数第一。印发《遂宁市卫生行业安全生产大排查大整治攻坚行动总体方案》,紧盯重点领域开展大排查大整治。截至2021年12月31日,组织安全生产督查106次,发现问题隐患217项,落实整改闭环管理。五是全面提升应急能力。编制完善《突发公共事件医疗卫生救援应急预案》,基本构建4支市级卫生应急队伍(132人)。制定印发《遂宁市2021年市城区公共场所配置AED(自动体外除颤仪)试点实施方案》,探索在人员密集地首先试点配置AED。持续开展急救知识技能宣传培训,全市急救知识社会普及率高出全国平均水平。六是促进人口均衡发展。实施计划生育家庭奖励扶助、特别扶助制度,兑现扶助资金约6355.85万元。积极推进婴幼儿照护服务工作,建成托育机构10个,实现新增托位700余个。修订完善《遂宁市老龄工作委员会工作规则》《老龄委成员单位职责》,指导市河东新区慈音寺社区成功创建“全国示范性老年友好型社区”。七是开展爱国卫生行动。印发《健康遂宁专项行动方案(2020-2030年)》,成功建设九莲州健康主题公园。制定《遂宁市爱国卫生运动委员会工作规则》,指导蓬溪县天福镇顺利通过国家卫生乡镇暗访评估。卫生健康系统在第二轮中央生态环境保护督察工作中成功实现“零反馈”“零投诉”。八是全力保障血液需求。截至2021年12月31日,在遂宁广播电台节目中插播献血广告1640余次,累计采血26597人次,全血采集量达到8037970mL,千人口献血率达9.47‰。
5.中医药事业加快发展。一是健全服务体系。调整成立遂宁市推进中医药强市建设工作领导小组,编制印发《遂宁市中医药强市建设行动实施方案(2021-2025年)》,制定下发《遂宁市中医药科研项目管理办法(试行)》。全市75个乡镇卫生院全部设置中医科并能够提供6类以上中医药技术方法,所有乡镇卫生院和社区卫生服务中心均设有中医馆,基层中医药服务网络基本健全。二是加强人才培养。19人通过2021年度师承及确有专长考核,94名学员参加2021年度中医类别全科转岗培训,15人获得第二批“遂宁市名中医”称号。三是谋求产业发展。2021年,全市中药材种植面积7.6万亩、产量4.2万吨、产值6.5亿元。四是弘扬中医文化。创新开展中医药文化宣传“五个一批”活动,市中医院获批第二批“四川省中医药文化宣传教育基地”称号。2021年12月9日,顺利召开全市中医药传承创新发展大会。
6.党的建设工作走深走实。一是深化理论武装。印发《2021年市直卫生健康系统党建工作要点》,制定《2021年党组理论学习中心组学习计划》,组织召开中心组学习会议11次。二是抓实党史学习教育。印发《关于开展党史学习教育的实施方案》,设置党史学习文化墙4幅,开展学习教育宣讲13场次,1100余名党员干部参加学习。深入开展12项“我为群众办实事”实践活动,推动党史学习教育走深走实。三是狠抓廉政建设。印发《何旭光严重违纪违法案件以案促改专项工作方案》,扎实开展“六个一”以案促改专项工作。组织机关干部及家属代表60余人赴安居区黄峨家风教育基地开展“清廉好家风”主题教育,3位家属代表作交流发言。印发《市委第一巡察组巡察“回头看”反馈意见整改方案》,分解细化为29项具体整改措施,圆满完成整改任务。四是扎实深入开展“排整提”专项行动。及时召开市直卫健系统动员部署会,成立领导小组,制发专项行动《实施方案》。动员并组织系统各单位和干部职工对照作风“五弊”梳理排查单位问题65个、县处级领导干部问题105个。召开委党组理论学习中心组专题会,组织学习专项行动警示教育读本《警示录》,开展专题大研讨和专题民主生活会,按时完成“排整提”专项活动自评工作。
7.各类要素保障巩固强化。一是扎实抓好重点项目建设。2021年启动卫生健康项目22个,争取中、省资金6.88亿元,市公共卫生临床医疗中心、市中心医院健康服务产业基地、市一医院高新院区项目进展顺利,市疾控中心迁建项目已顺利开工建设。二是加强人才队伍建设。选派471人到市内基层医疗机构开展对口帮扶,市直医疗机构引进高层次和急需紧缺人才145人,兑现345人卫生防疫津贴共45.83万元。三是强化信息化建设。有序推动市全民健康信息平台升级改造,大力发展互联网医院。市一医院推出“互联网+护理”模式,四川大学华西医院对市中心医院开展全国首批5G网络手术指导。四是推进区域协同合作。成立遂潼卫生健康事业一体化发展工作领导小组,牵头制定《遂潼川渝毗邻地区卫生健康工作一体化发展2021-2023年重点任务清单》,建立10余个跨区域专科联盟。
四、评价结论及建议
(一)评价结论
我系统严格遵守财经纪律,严格预算约束,认真落实了厉行节约规定,严格控制一般性支出,提高了预算执行效率,总体优良。
(二)存在问题
1.市卫健委一般性支出压缩未达到10%上的要求。
2.我委根据人社局核定临聘人员编制3名,财政通过购买服务方式保障一名人员的经费,其余两名人员要求单位自身解决,给我委资金带来困难。
(三)改进建议
认真贯彻落实党中央、国务院和省、市厉行节约、反对浪费的制度规定,严格按支出标准编制部门预算,严格执行财政部门批复的部门预算,确保一般性支出总量不增加,“三公”经费不超额度。
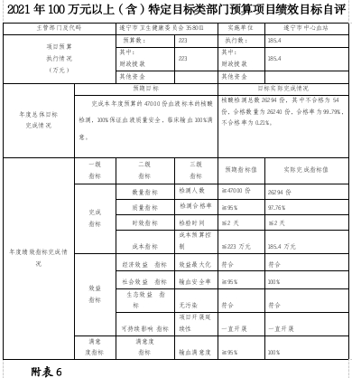
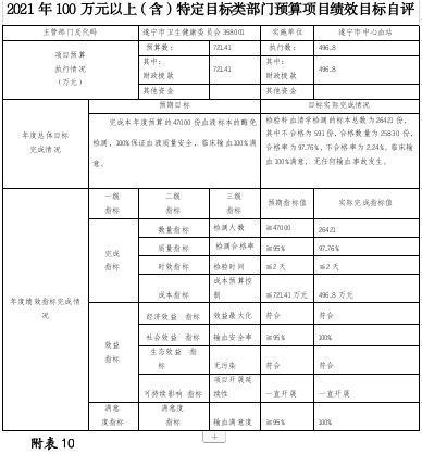
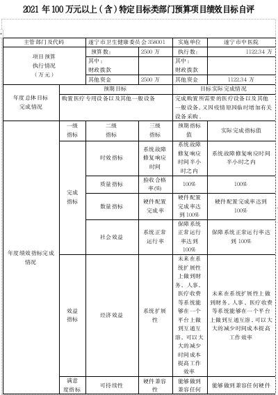
附件:各特定目标类项目绩效目标自评表




















第五部分 附表
一、收入支出决算总表
二、收入决算表
三、支出决算表
四、财政拨款收入支出决算总表
五、财政拨款支出决算明细表
六、一般公共预算财政拨款支出决算表
七、一般公共预算财政拨款支出决算明细表
八、一般公共预算财政拨款基本支出决算表
九、一般公共预算财政拨款项目支出决算表
十、一般公共预算财政拨款“三公”经费支出决算表
十一、政府性基金预算财政拨款收入支出决算表
十二、政府性基金预算财政拨款“三公”经费支出决算表
十三、国有资本经营预算财政拨款收入支出决算表
十四、国有资本经营预算财政拨款支出决算表